Processus de construction
FPA processus
/
Processus de construction
Project:
Processus de construction
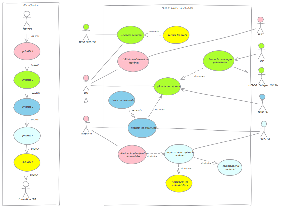
EMF
feu vert
Formation FPA
futur PEF
futur Prof FPA
HES-SO, Collèges, UNI,Etc
Prof FPA
Resp FPA
SBAT
SFP
Aménager les salles/ateliers
commander le matériel
Définir le bâtiment et matériel
Engager des profs
former les profs
gérer les inscriptions
lancer la campagne publicitaire
préparer ou récupérer les modules
priorité 1
priorité 2
priorité 3
priorité 4
Priorité 5
Réaliser la planification des modules
Réaliser les entretiens
Signer les contrats
Processus de construction : Use Case diagram
Created:
31.08.2023 17:10:38
Modified:
22.09.2023 09:51:46
Project:
Author:
celatog
Version:
1.0
Advanced:
ID:
{D305FFE4-18B7-4747-BDE2-AFCA3B47AEEE}